新闻中心

news Center

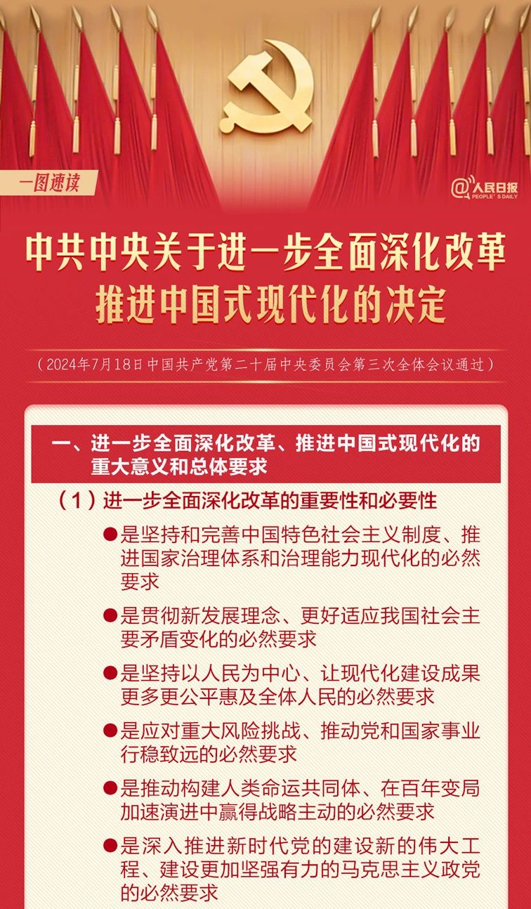
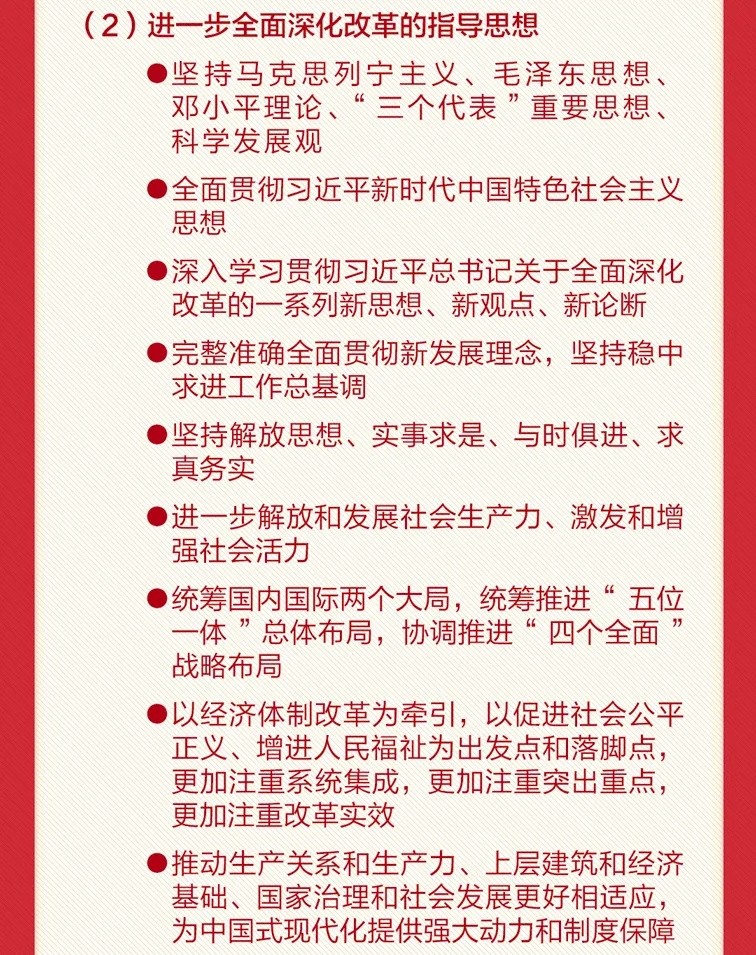
60条要点速览二十届三中全会《决定》

时间: 2024-07-23 16:11:22 来源: 人民日报 作者: 市产投集团 返回列表

微信图片_20240723161144.jpg

微信图片_20240723161148.jpg

1721722609901140.jpg

1721722627285023.jpg

联系我们

029-3810 2888

地址:陕西省咸阳市秦都区人民西路29号金方圆广场A座24层
邮箱:xyjkjtzhb@163.com

扫码关注公众号